《我是金智恩》:站出來發聲,改變才會發生!
MaxJames | 姆斯的閱讀空間
2022年4月30日
會對《我是金智恩》一書有興趣,是先前讀《您已登入N號房》時,看到駐韓記者楊虔豪以〈從金智恩到N號房,南韓MeToo改革社會的現在進行式〉一文,同時為這兩本書導讀。覺得既然讀了N號房,就不能漏了金智恩。
這邊先簡單說說這事件。2018年3月5日,金智恩在JTBC《新聞室》節目上,揭發她在擔任安熙正知事的隨行秘書時曾多次造受其性暴力對待。由於安熙正在當時是日正當中的政治明星,事件引起極大關注。案件在一審宣判無罪,引起一片社會譁然。法庭在二審改判有罪,並判決安熙正三年六個月的有期徒刑。
而從揭發到確審,這條路走了五百五十四天……
如金智恩說的,這本書是對這段艱苦對抗過程的紀錄,讀來十分沉重。但和《您已登入N號房》一樣,即便事件本質極其幽暗,我依然從中感受到絲絲光輝的可能。以下希望透過我的筆(或該說鍵盤),讓更多人了解這事件,不要讓類似的遺憾再發生。
【極端上對下】
這事件的發生是奠基於非常畸形的上對下權力關係。隨行秘書的身分宛若緊箍咒般掐著金智恩,讓她完全屈從於金熙正。
隨行秘書的工作沒有固定業務範圍,只要是知事吩咐,就得使命必達。24小時待命、隨時幫知事接收外界來電與訊息是基本。另外,對安熙正的各種指令都得無條件接收,甚至連他休假時與家人的住宿、餐廳、體驗活動都要一手打理,完全公私不分。
此外,金智恩更被要求要以保安、緘默、保密為原則輔佐知事。安熙正不止一次耳提面命地洗腦:
不要添加妳的意見、不要說妳的想法、你是映照我的鏡子、要清澈透明地映照出我們樣子、要像影子一樣。
不說我還以為是什麼邪教……
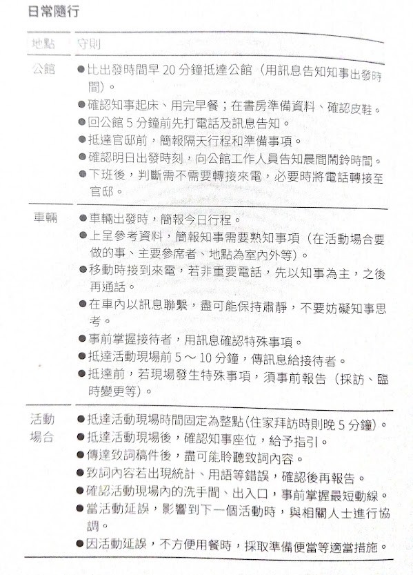
書中有附錄隨行秘書的工作手冊,簡單放上一小頁,讓大家感受一下這令人窒息的工作內容:
隨行秘書的日常隨行備忘(截自《我是金智恩》)
而正是這樣的權力不對等關係,讓她在遭受安熙正性侵時無法抵抗。甚至即便侵害一而再而三的發生,仍不敢張揚。
讓人氣結的是,當MeToo運動爆發後,安熙正將金智恩叫到專用的住商公寓向她道歉。在得到金智恩不會參加MeToo運動的承諾後,居然又再次性侵她。看得實在是無言火大…
被性侵後,我去了澡堂,洗了又洗,卻什麼也洗不掉。
安熙正(引用自維基)
【對女性的不平等】
而會發生這樣的事件,除了直觀權力的上對下外,恐怕與韓國社會對女性的慣性不平等拖不了干係。書中很多段落,讓我簡直不敢相信自己的眼睛。
像金智恩就提到,在職場上她經常會因服裝或化妝的問題被品頭論足。像是「妳個子矮,該穿高跟鞋」,或說出「沒錯,化妝就像今天這樣話就對了」,這樣把女性當成物品評價的情形,在工作場域非常普遍。
還有更誇張的。金智恩說當一行人去KTV時,女性後輩會被要求做在男前輩身旁斟酒、唱歌助興;一不開心甚至會揮拳打女性後輩的頭或呼巴掌;興起還會摸她們的臉頰,將其樓入懷中。
無怪乎安熙正會做出如此行為。或許在他眼中,女性隨行秘書就只是一項物品,呼之即來,喚之即去,蹂躪只是理所當然。
韓國職場聚會中存在許多離譜行徑(引用自MBC)
【國家機器】
而作為政治明星,安熙正背後的政黨資源,更是讓金智恩在受害後不敢馬上出聲的原因。而當金智恩好不容易站出來上節目揭發事件後,更能感受到這座「國家機器」的可怕。
一些站出來幫金智恩作證的人,居然被安熙正以「偽證罪」提告。另外,安熙正團隊甚至將金智恩在擔任隨行秘書時努力工作的行為,指控為「不像受害者」。像是預約飯店本就是隨行秘書的基本工作,卻被說成是想發生關係,而自行預約飯店。
更作噁的是,法庭上安熙正的律師還主張金智恩在訊息中使用「^^」、「嘻」等符號,是在在向安熙正撒嬌。無所不用其極地要幫主子脫身。
【受害者的模樣?】
如上面提到的,安熙正團隊用金智恩「不像受害者」的形象,主張侵犯其實是合意。糟糕的是,這樣的說法,在一些媒體的推波助瀾下更加嚴重地擴散。有不少網路鄉民,還因此藉此嘲諷。
參加MeToo後,某媒體就將我執行隨行工作的樣子當成最後一次被性侵當天的監視器畫面,畫上一個大紅圈後播出。「看她抬頭挺胸的樣子,真的是受害者嗎?」
當然這是移花接木地造假。但說到底,一個受害者該要是什麼模樣呢?受侵害後就要畏手縮頭嗎?真的存在「受害者姿態」這種東西嗎?
我很認同金智恩說的:
「典型受害者」根本就不存在,每個人的語氣、表情和行為都不同,受害者的樣貌當然也各不相同。
我們不該框架出所謂受害者的樣貌,幫加害者開脫。
典型受害者樣貌這種東西真的存在嗎?(Kat J on Unsplash)
【同行之人】
當然世界不只有黑暗。金智恩的抗戰之路還是受到不少支持。這些暖心段落,讓我在閱讀的幽暗過程中感到些許寬慰。
面對排山倒海的不實指控,許多朋友跳出來澄清。
「我所認識的金智恩不是這種人。」果斷說出這些話並站在我這邊的朋友;聽到「她父親是地方知名人士,也是地區政治圈組織委員長」的不實謠傳時,反駁「那個姐姐家境很不好,每天都吃罐頭,常常戴同一頂帽子」,幫我澄清謊言的後輩。
工作的前同事們發起請願書,為她辯護。甚至不畏組織權力地出來作證。
經過再三猶豫,克服恐懼的她鼓起勇氣,懇請法官以公正的判決回應這份勇氣。
-A
儘管我被烙上了背叛組織的印記,但我不後悔幫助受害者。
-職場前輩兼證人,申庸雨
還有苦心奔走的律師團。沒有她們,案件恐怕就不能在二審翻轉成功。
律師團成了一座森林,替我淨化了鯁在喉頭的痛苦,我彷彿走在茂密的榧子林,心靈逐漸沉靜下來,能量也得到淨化。
我很喜歡金智恩觀察律師行為的可愛段落:
律師要我平心靜氣,不要搜尋報導,看點書,結果自己卻在出門前搜尋相關新聞。……原來律師的心情也和我一樣啊,革命情感在我內心掀起一陣漣漪。
書中各種可怖描述,很多時候讓我對人性無比失望。但看到這些金智恩說的「同行之人」,又不免安慰自己,世界還是有希望的吧(?)
一個人的力量很微小,但只要眾人努力,或許真能推倒高牆。如社運家對金智恩說的:
妳並沒有化為塵土,我們一顆一顆凝聚起來,形成了山丘,又成為了山脈。
眾人一起努力是能帶來改變的吧?(Hannah Busing on Unsplash)
【後記:改變是有可能的嗎?】
金智恩的文字十分璞真,很多描述都讓人相當心疼。像她在保護機構時情緒崩潰瘋狂自殘:
岩漿從龜裂的縫隙中溢出,最終爆發。我開始自殘,用尖銳的東西刺自己的手臂和大腿,用拳頭打自己的腦袋,狠狠揍了自己一頓。
又或因害怕在大眾面前露臉,不分晝夜都戴著帽子、眼鏡和口罩出門。連吃個小糖餅,都要神經兮兮,怕被人看到。參加那些對一般人來說稀鬆平常的社交活動,都是那麼遙不可及。
我怕去參加婚禮、葬禮,也怕在外面被拍到,又會有人捏造出其他故事。我擔心去咖啡廳見朋友時不小心笑了,也不知道談話內容在他人耳中會是什麼感受。
要說這本書好看實在有點怪。但奇異的是,雖然看得過程很痛苦,但她的文字卻像是有種魔力般,將我深深入,無法自拔地看完。讓我想到之前讀《房思琪的初戀樂園》的感受。
最後想分享個前些日子的小轉折。寫完《您已登入N號房》後,曝光與流量都很不錯,讓我一度沾沾自喜。沒想到當我細看報表時,發現竟有不少人是在搜尋「n號房怎麼進」,或是「n號房上車」等關鍵字時才「順路」看到我的文章。
錯愕之餘,忍不住自問:我在網路上寫這些,真的能帶來什麼改變嗎?
〈姆斯的閱讀空間〉的Google Console 數據分析
但金智恩寫在台灣版序中一席話,給了我答案:
這一切都是為了發聲 — 我們不會再繼續隱忍發生在女性身上的性暴力 — 我們都是金智恩。
轉念一想,如果有人能因為看到我的文,或至少看到標題,而斷了想找影片的意圖,那也是好事一樁吧?不管怎麼說,有出聲,才有改變可能。
但願有更多人能正視各種曾被埋沒的不平等。唯有越來越多站出來的金智恩,才能讓受害的金智恩越來越少。
你可能也會有興趣的文章:

↓↓也歡迎大家來追蹤〈姆斯的閱讀空間〉的臉書和哀居↓↓
© 本文由作者【MaxJames | 姆斯的閱讀空間】創作刊登,原文刊登於姆斯的閱讀空間,如未經授權不得轉載。
