【瀧來釘孤枝】明明都是置中,為什麼你的跟我的位置不同?
瀧先生
2022年3月2日
你以為按一下「對齊置中」就真的置中了嗎?
設計師不會告訴你的秘密⋯
這一個主題其實比較沒辦法用文字表達
所以請大家好好的透過圖片的呈現閱讀理解
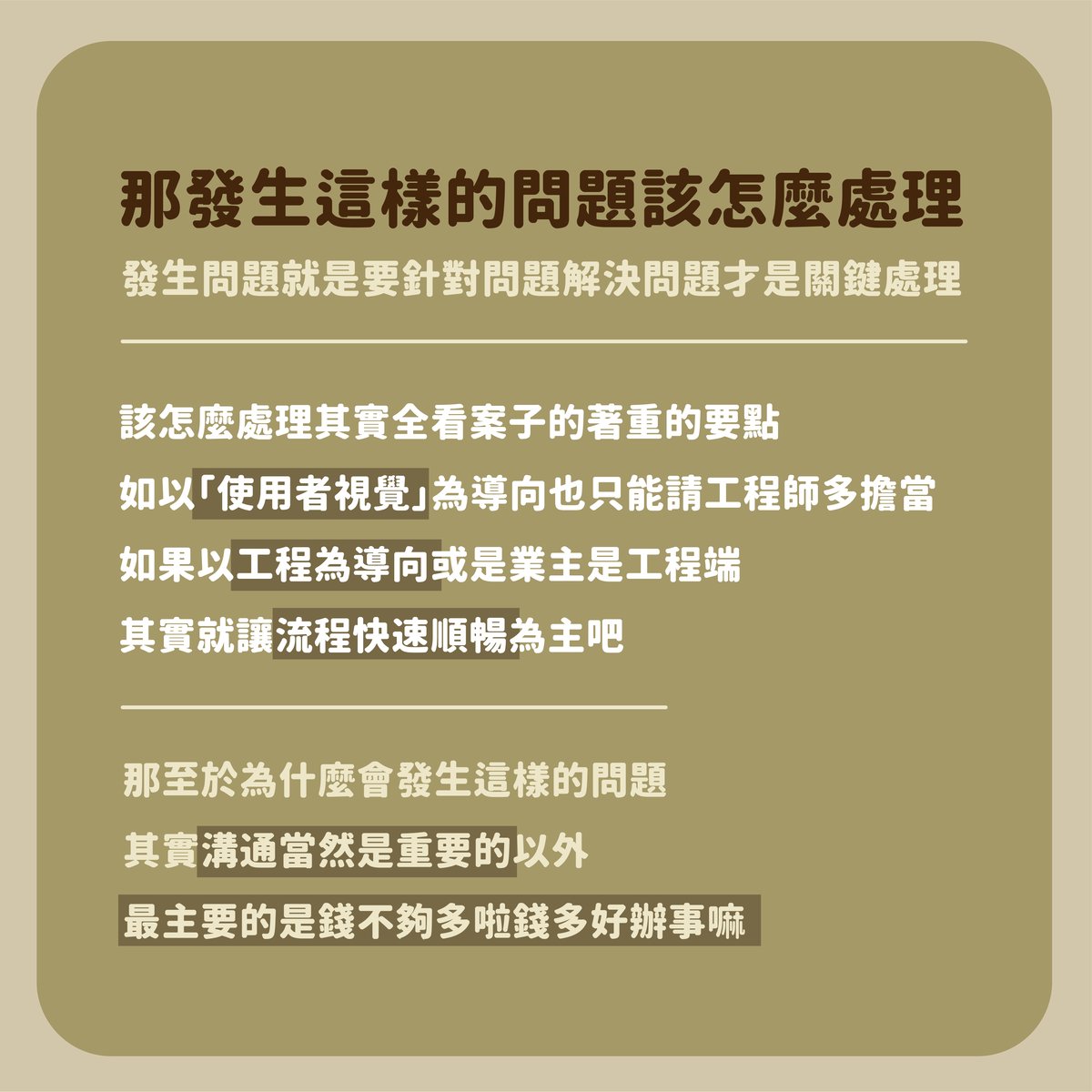
其實很多人會有疑惑「置中」
但因為我們不論是手機製圖軟體也好
電腦的美編軟體
除了置中按鍵外有些也會有虛擬框線以輔助對齊
(其實INSTAGRAM限動就有虛擬框線提供排版)
設計師的置中考量著重在「視覺」
工程師也並非忽略或是無視視覺
而是因為操作工具跟專業
基本上以語法為主
而「對齊」這件事本身就無法用一個公式套到所有
其實任何事情都是
一套標準即便可以套用在大多數人
但仍是無法適用所有
關於「視覺置中」跟「絕對置中」
最大的差異就是
設計師使用完對齊功能後
仍會因應視覺感受進行調整
而工程是則是直接套入語法
所以在設計師經過優化後的「視覺置中」物件
再轉到工程師手上處理時
工程師會需要耗費多幾套的程序去寫對齊的細節
才會導致這樣的溝通狀況出現
那當然所有的溝通都是為了達到平衡或是結論
基本上
如果設計師跟工程師真的合作對接到
會發生這樣的情況
就是薪資不夠應付這樣多一道程序的成本啦
俗話說的好
錢多好辦事(重點錯誤)
會寫 #瀧來釘孤枝 這個企劃是因為
有人反應瀧先生越來越沒有溫度了
我只好把我身而為人最愛跟人家辯論所發生的事情
寫出來讓大家感受到瀧先生其實很日常啦
但寫這個主題好怕引戰喔
#工程師 #設計師 歡迎開戰(?)
對於語法工程端也沒有那麼熟悉
可能有些描述不夠精準也請多多補充包容
如果大家身為設計師也有遇到的問題
也都歡迎分享給瀧先生啊
都可能成為教育學習的一個教材
#行銷 #設計 #排版 #marketing #design #layout #數據 #廣告 #設計師 #工程師 #合作 #語法 #美編 #知識 #視覺 #visual #virtual #adobe #instagram #illustrator #illustration
© 本文由作者【瀧先生】創作刊登於Influence In Asia (By HKESE),如未經授權不得轉載。
